最新煤礦價格查詢表,洞悉市場動態,掌握行業趨勢!
隨著全球經濟的復蘇和能源需求的增長,煤炭市場呈現出新的動態,對于關注煤礦價格的企業和個人來說,掌握最新的煤礦價格信息對于決策至關重要,本文將為您帶來今日煤礦價格查詢表最新信息,幫助您洞悉市場動態,把握行業趨勢。國內煤...
揭秘酒精界TOP 10,探尋酒精世界的佼佼者排名
在酒類市場中,酒精飲料以其獨特的口感和品質吸引了眾多消費者的目光,本文將為您介紹酒精排名前十名的酒類,這些酒不僅在口感上各有千秋,更在酒精含量和品質上表現出色。伏特加(Vodka)伏特加是世界上最純凈的酒精飲料之一,...
明星突發疾病猝死事件敲響健康警鐘,引人深思的健康議題
在娛樂圈中,明星的生活常常充滿壓力與忙碌,他們為了事業的成功,經常需要長時間工作,忽視身體的健康,一些令人痛心的消息不斷傳來,一些明星因突發疾病猝死,令人震驚和惋惜,這些事件也引發了公眾對于明星健康問題的關注和思考。...
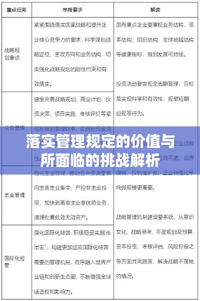
落實管理規定的價值與所面臨的挑戰解析
在當今社會,各種組織、企業和機構為了維護秩序、保障權益和提高效率,都需要制定一系列的管理規定,制定規定只是第一步,真正重要的是如何確保這些管理規定得以落實,本文將探討落實管理規定的重要性,以及面對的挑戰和應對策略。落...
玄鳳鸚鵡的連續產卵奇妙之旅
在寵物世界中,玄鳳鸚鵡無疑是一種受歡迎的寵物鳥,它們以其獨特的外貌、溫和的性格以及強大的繁殖能力著稱,玄鳳鸚鵡“不斷下蛋”的特性,更是讓許多養殖者感到欣喜與好奇,就讓我們一起探討玄鳳鸚鵡的繁殖奧秘,感受這一奇妙之旅。...
社會關注與急救意識覺醒,老人路中間突發倒下事件引發關注
一則關于“老人突發倒在路中間”的新聞引發了社會的廣泛關注,在這個快節奏的社會里,此類事件再次提醒我們,關注弱勢群體,普及急救知識,是我們每個人的責任。事件回顧在一個繁忙的街頭,一位老人突然身體不適,最終倒在路中間,幸...
張天愛最新頭條新聞曝光,不容錯過的精彩瞬間!
娛樂圈中備受矚目的明星張天愛成為了各大頭條新聞的焦點,她的出色演技、迷人的外貌以及不斷攀升的人氣,使得她成為了眾多粉絲心中的偶像,我們將為大家帶來關于張天愛的頭條新聞。新劇熱播,張天愛演技再獲肯定隨著新劇的播出,張天...
車載行業專利排名TOP 10揭秘!
隨著科技的飛速發展,車載行業作為新興產業,日新月異,競爭愈發激烈,在這個領域,專利的重要性不言而喻,它既是技術創新的保護傘,也是企業競爭力的核心,本文將為您介紹車載行業專利排名前十名的企業,這些企業在技術創新方面取得...
朝代珠寶公司排行榜,揭秘珠寶行業的領軍者
隨著時代的變遷,珠寶行業也在不斷發展壯大,在中國這片古老的土地上,珠寶行業更是歷經千年的沉淀和積累,形成了獨具特色的珠寶文化,隨著市場的開放和競爭的加劇,各大珠寶公司紛紛嶄露頭角,其中朝代珠寶公司更是備受矚目,本文將...
巴馬最新視頻報道更新今日動態
巴馬概述巴馬,這個充滿魅力的地方,以其獨特的自然風光和豐富的文化資源吸引著無數游客,我們將通過最新視頻帶您領略巴馬的魅力。巴馬旅游新動態根據巴馬今日最新視頻,我們了解到巴馬的旅游業發展勢頭強勁,近年來,隨著旅游業的蓬...














粵ICP備2020133062號-1